离心泵常出现的故障及消除措施

2022/12/1 10:02:14 浏览1491次

 离心泵在使用中常会出现一些故障需要排除。要想排除故障,必须先知道造成故障的原因,然后对症下药进行处理。

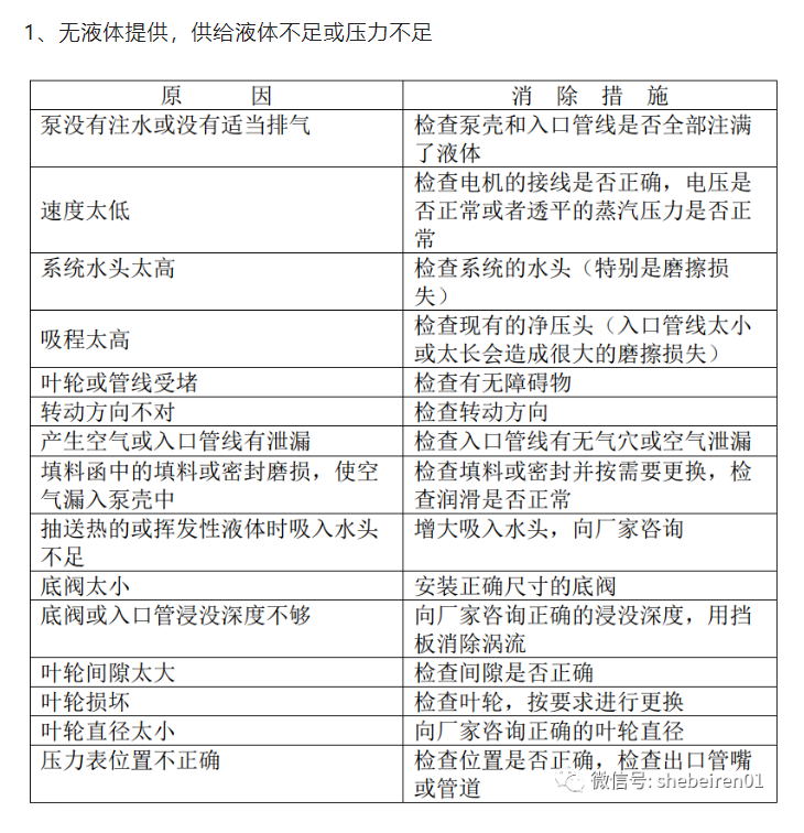
1、开机后泵不出水

1)泵内空气未排出。可由泵盖上注液孔缓缓注入液体(以利于空气排出)。

2)吸水管接头、法兰处漏水气,可安正拧紧之。(3)泵转速低,应查看电机转数,或查看电压是否太低。(4)泵的吸入高度太大,超过泵的吸程,或吸水管口未浸入水池中。(5)电机反转。(6)泵的叶轮活动,未能工作。(7)吸水网被堵,吸不上水。

2、开机后泵的出水量不足

1)叶轮被堵,应拆开泵清理。

2)空气进入泵体,可打开放气门放气。(3)泵的转速低。

4)泵内叶轮与密封环间隙过大,或叶轮磨损、松动,填料函密封不好。

5)出水阀门开启不够。(6)设计有问题。

3、泵出水量不足

泵内存空气,可检查吸水管、填料函是否漏气。

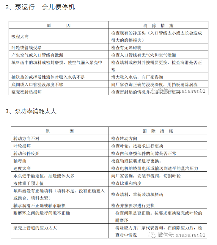
4、泵启动后突然停止出水

1)吸水管接头突然松脱漏空气或因吸水管中有空气囊。

2)向泵内灌水时太急,空气没有排尽。

5、电机负荷过大

1)泵的装配和安装不合适(如填料太紧,泵和电机轴向中心线不重合,叶轮与壳体间摩擦等)。

2)泵的给水高度过大或流量大。

3)泵的转速过高。

6、其他

1)泵工作时振动,可能是泵与电机轴中心线不重合、主轴弯曲、紧固螺栓松动、叶轮存在偏心。

2)轴承发热,可能是缺油或与电机轴不同心。

3)不正常声音。可能是进入空气或因振动、泵轴与电机轴不同心等。


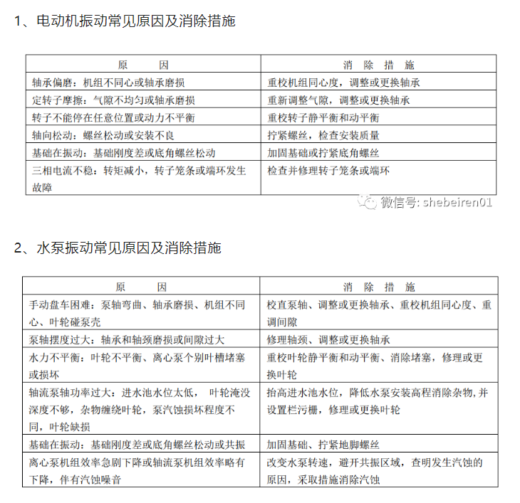
水泵故障诊断及消除措施






消除水泵振动危害的技术措施